【マージマンション攻略】初心者でもサクサク進める!序盤の効率的な進め方を徹底解説
マージゲームが好きな方に、ぜひ一度試してほしいのが「マージマンション」(別名:コンビマンション)です!同じアイテムを合体(マージ)させながら注文をこなしていくシンプルなルールなのに、気づけば時間を忘れてハマってしまう中毒性が魅力。この記事では、序盤をスムーズに乗り越えるためのコツを丁寧に解説します!

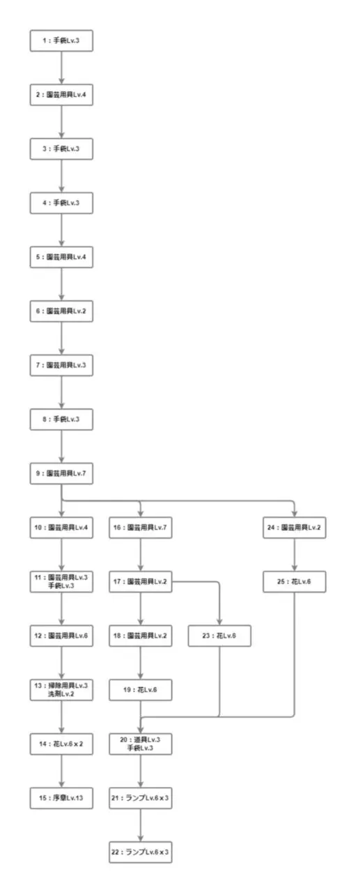
最初のエリア「玄関」のタスクチャート

ゲームの基本リソースを理解しよう
ゲームを有利に進めるために、まずは4つのリソースを把握しておきましょう!
エネルギー
- 2分ごとに1ずつ自然回復(上限100)
- アイテムを生成するたびに1消費します
- 「エネルギー宝箱」やショップでも補充可能
- 不足したときは、1日1回だけダイヤで購入するのがオススメ(2回目以降は値上がりしてコスパが落ちます)
コイン
- ショップでのアイテム購入に使用
- アイテムの売却や「コイン宝箱」などから獲得できます
ダイヤ
- 主に「ブタの貯金箱」から入手
- 無課金だと入手手段が限られるため、使い道を慎重に考えましょう
経験値
- ユーザーレベルを上げるために必要
- レベルが上がると報酬獲得や新エリア解放ができます
- レベル5以上のアイテムを合体すると、青い星形の経験値アイテムが出現!
- 経験値アイテムもレベル5まで合体してから回収すると、一度に50獲得できてお得です
チュートリアルは丁寧に読もう!
チュートリアルは画面の指示通りに操作すればOK。慌てずにゲームシステムをしっかり理解することが、後々の攻略に役立ちます!
ダンボール箱の中身を解読しよう
ゲーム開始時、パズルボードにはたくさんのダンボール箱が並んでいます。最初は中身が見えない状態で、一部には蜘蛛の巣が張ってあります。
蜘蛛の巣付きのアイテムを合体させると、タテ・ヨコに隣接するダンボール箱が自動で開封されていく仕組みです!

オレンジ枠で囲まれたアイテムの解除を優先しましょう。攻略のポイントはこの2つ!
- ホコリをかぶったアイテムとの合体を優先する
- ダンボールの開封を意識しながら進める
この2点を意識していれば、細かい順番はあまり気にしなくて大丈夫です。合体できるアイテムが分からないときは少し待つと、合体できるアイテム同士が揺れて教えてくれますよ!
「箱」の使い方をマスターしよう

「普通の箱(木箱)」をタップすると、園芸用具を生成できます。
箱から出てくるアイテムはすべてホコリをかぶった状態で、通常のアイテムと合体させることで使えるようになります。
箱に関する重要な特徴:
- 箱同士は合体不可・レベルアップ不可
- 一定回数アイテムを生成すると壊れる
- タスク完了報酬やショップのコインで追加入手できる
ホコリアイテムは通常のアイテム生成回数を節約できる便利な存在です。ただし、出しすぎるとボードが一気に狭くなって動けなくなってしまいます!使う分だけ取り出すのが鉄則です。
ゲームを進めると、より多彩な箱(生産装置)も解放されていきます!
生成用アイテムはどんどんレベルアップ!

園芸用具箱などの生成用アイテムは、早めにレベルアップさせることが序盤攻略の重要ポイントです!
アイテムを生成したばかりのタイミングで合体すると生成回数が減るので、生成後はすぐに合体するのがコツ。レベルの高い生成アイテムは高レベルのものを生み出せるため、エネルギーの節約にもつながります。
タンスを作って効率アップ!

園芸用具入れから「たんすのつまみ」が出てきたら大チャンスです!合体を繰り返してタンスを完成させましょう。タンスからは花鉢やツボなどが生まれ、さらに合体できます。
アイテム一覧:
- 花鉢:オレンジ色の花を作るための生成装置
- タンス:ツボや園芸用具箱などを生み出せる便利アイテム
「たんすのつまみ」は序盤限定の登場アイテムなので、見つけたら優先的に合体しておきましょう!
ユーザーレベル2に到達すると「売却機能」も解放されるので、不要なアイテムを処分してボードを整理しやすくなりますよ!
レベルアップで宝箱をゲット!

プレイヤーレベルが上がるたびに宝箱アイテムがもらえます。それぞれの特徴を理解して効率よく使いましょう!
茶色い宝箱・青い宝箱
- レベルアップごとに交互に登場
- タップして「開ける」を選ぶと待ち時間が発生し、その後複数回アイテムを取り出せます
- 待ち時間をダイヤで短縮するのは絶対NG! コスパが悪いので温存しましょう
エネルギー宝箱・コイン宝箱
- レベルアップでは入手不可
- 中身は合体して最大レベルにしてから使うとお得です!
茶色い宝箱を効率よく使う方法
ユーザーレベル2になると「茶色い宝箱」が入手できます。重要アイテムは「園芸用具箱」「たんすのつまみ」「黄色いタネ」の3つ!
茶色い宝箱の特徴:
- レベル2まで合体可能
- レベル1:10回タップで消滅
- レベル2:12回タップで消滅(高レベルアイテムを生成)
- 開封済み同士は合体不可、開封済みと未開封は合体可能
裏技:最も効率よく回収する方法
- 1個目の宝箱を開けて9回タップしてアイテムを回収
- 2個目が手に入ったら開封せずに1個目と合体
- レベル2になった宝箱を開封して全部回収(12回)
青い宝箱を効率よく使う方法
ユーザーレベル3になると「青い宝箱」が入手できます。重要アイテムは「道具箱」「車輪」「ロッカーのネジ」「緑の種」の4つ!
青い宝箱の特徴(茶色と基本的に同じ):
- レベル2まで合体可能
- レベル1:10回タップで消滅
- レベル2:12回タップで消滅
- 開封済み同士は合体不可、開封済みと未開封は合体可能
裏技:最も効率よく回収する方法
- 1個目の宝箱を開けて9回タップしてアイテムを回収
- 2個目が手に入ったら開封せずに1個目と合体
- レベル2になった宝箱を開封して全部回収(12回)
ショップを上手に活用しよう!
レベル2で「ショップ機能」が解放されます!毎日変わるお得商品や便利アイテムが揃っています。
ショップで手に入る主なアイテム:
- ブタの貯金箱(無料):1日1回、絶対に忘れずもらおう!
- エネルギー宝箱:1日1個限定。序盤のスタミナ補充に最適!
- 時間限定セール品:ダイヤ割引商品が並ぶことも
- 箱(コイン購入):常時購入可能
- エネルギー(ダイヤ購入):緊急時の回復に
注意! 「箱」と「エネルギー」は購入するたびに値上がりします。ただしエネルギーの価格は1日でリセットされるので、必要な分だけ購入しましょう。
初心者向け購入アドバイス
まずは「ブタの貯金箱(無料)」と「エネルギー宝箱」を毎日ゲット!余ったコインがあれば「普通の箱」をできるだけ購入しましょう。ただし、ホコリアイテムの出しすぎに注意して計画的に取り出してください。
時間限定セール品の見極め方
序盤は基本的にスルーでOKです。理由はシンプルで、普通の箱より高いから。ただし、園芸用具や手袋が足りなくて進めなくなったときは活用するのもアリです。
「普通の箱」が80コインを超えてきたら、セール品の方がコスパが良くなる場合もあります。
生成用アイテム素材もチェック!
時間限定セール品には「ロッカーのネジ」など、通常の生成アイテムからは出てこない貴重素材が並ぶことがあります。ダイヤに余裕があれば優先的に購入しておくと育成効率がアップします!
一方、「園芸用具箱」などはタンスから大量に入手できるため、購入優先度は低めで大丈夫です。
ブタの貯金箱は4日貯めてから開けよう!
「ブタの貯金箱」はショップで毎日1個無料でもらえるお得アイテムです!ただし、使い方を間違えると大損します。
最大レベルで開けると超お得!
- 最大レベル3まで合体可能
- レベル3になると約2000コインと80ダイヤをゲット!
- レベル3にするには同じ貯金箱が4つ必要(最低4日分)
注意! 貯金箱はタップするとその場で中身を回収してしまいます。うっかり低レベルで開けると回収量が大幅に減るので要注意。
➡ 4日分貯めて、レベル3にしてから開けるのがベスト!
ショップの「緑色の箱」を解放しよう

画像のタスクを完了すると、ショップの「緑色の箱」が解放されます!
- 「緑色の箱」では園芸用具と「種袋」を生成可能
- 種袋から出るタネを合体すると「オレンジ色の花」になります
- オレンジ色の花は序盤に大量要求されるので、どんどん作っていきましょう!
2つ目のエリア「静かなテラス」を攻略しよう

ユーザーレベル5に到達すると、新エリア「静かなテラス」がアンロックされます!報酬も機能も充実した、序盤の大きな節目です。
2つ目のタスク報酬で「時短ブースターの雫」をゲット!
「静かなテラス」で2つ目のタスクをクリアすると、「時短ブースターの雫」が入ったギフトボックスがもらえます!育成効率アップのためにも、早めにクリアしておきたいですね。
アイテムスロット機能が解放!
さらにタスクを進めると「アイテムスロット」機能が使えるようになります。ボードの外にアイテムを一時保管できる倉庫のような機能で、ボードが満杯になったときに一時避難できて非常に便利!
アイテムスロットの上限はコインで拡張できるので、スペースが足りなくなってきたら少しずつ増やしておくと快適にプレイできます。
アルバム機能でダイヤをゲット!
ユーザーレベル7になると「アルバム機能」が解放されます。マップ画面の右下をタップすると、これまでに入手したアイテムの一覧が確認できるようになります!
アルバムでできること:
- 各アイテムのレベルごとの進捗確認
- 最大レベルまでのコンプリート状況の把握
しかも、アイテムごとにすべてのレベルを埋めるとダイヤがもらえるボーナス付き! すでにコンプリートしているものがあれば、まとめてダイヤを回収できます。どのアイテムがどこまで育っているか確認しながら、こまめにチェックしてみましょう!
「イグナティウス・ボールトン」で経験値・コインを荒稼ぎ!

タスクチャート「14:オレンジ色の花」×2が完了したら、帽子をかぶったおじさんの銅像をタップすると物語イベント機能が解放されます!
「Ignatius Boulton(イグナティウス・ボールトン)」の「開始」をタップするとイベントステージをプレイでき、経験値とコインを大量入手できる裏技テクニックが使えます。
経験値が貯まれば新エリアをスムーズに解放できますし、コインが貯まればアイテムスロットの追加などゲームを楽に進められます。ぜひ積極的に活用してみてください!
まとめ:序盤はコツコツ積み上げるのが勝利への近道!
マージマンション(コンビマンション)は、見た目以上に奥深い戦略ゲームです。序盤のポイントをおさらいしましょう!
- 「箱」は使う分だけ取り出す。ホコリアイテムの出しすぎに要注意
- ブタの貯金箱はレベル3まで合体してから開けるのが鉄則
- ショップはコスパを見極めて、無駄遣いを避けること
- レベルアップでアイテムスロットやアルバムなど便利機能が続々解放!
焦らず毎日コツコツとタスクをこなしていくことが、長く楽しく続ける一番の秘訣です。ぜひあなたもマージマンションの世界に飛び込んで、快適な部屋作りを楽しんでみてください!

